DOG‹ZpƒTƒ|[ƒg




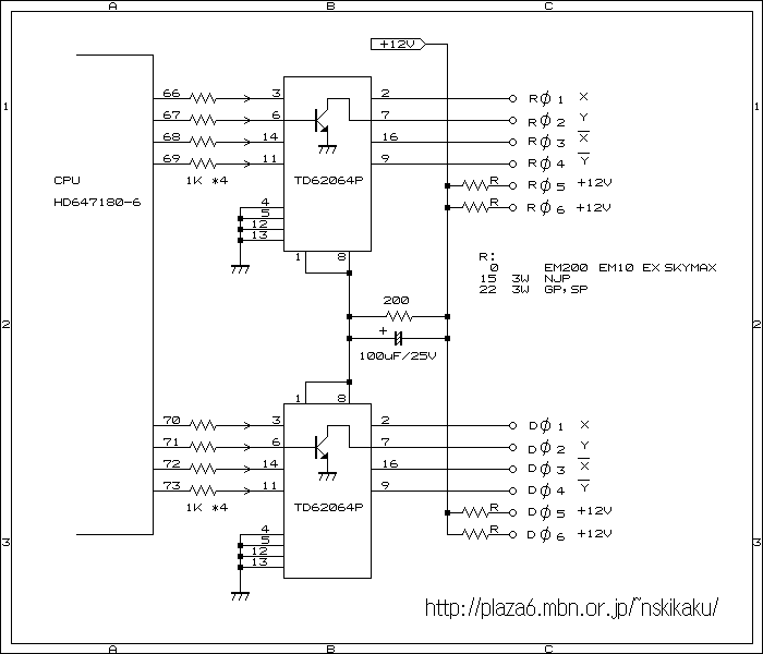
‚c‚n‚f‰ñ˜H}